5. Exigences du système
Quels sont les besoins et contraintes du client (MOA) ?
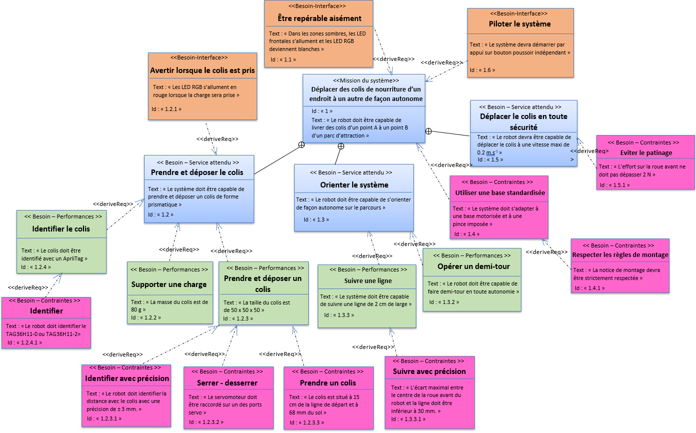
Diagramme d’exigences des besoins des parties prenantes
Exigence = Ce que le système doit accomplir (fonctionnalité, performance).
Contrainte = Comment le système doit accomplir cela, souvent en imposant des limites ou des restrictions.

Created with the Personal Edition of HelpNDoc: Simplify Your Help Documentation Process with a Help Authoring Tool